Audi A5 Parts Diagram
2040 press tool tube ase40537900000 hv test adapter 3w3807833c headlight trim rh14994k6a paint sample barnato 2086 tool extractor hook ase40538301000 high. 100 1991 automobile pdf manual download.

Parts Com Audi Manifold Partnumber 8k0129617
A direct shift gearbox german.
Audi a5 parts diagram. The four cylinder 23l does not contain a serviceable thermostat where a thermostat is an element of a larger cooling assembly. 1997 a3 2011 a1 2003 a4 cabriolet a5 cabriolet 2009 1995 a4 a5 coupe 2008 1995 a6 1998 a6 2005 a6 2011 a6 a7 sportback 2011 1994 a8 2003 a8 2010 a8. B bmw convertible top with integrated green tinted plastic window you pick the material color and pocket style below.
Links are grouped by categories and numerous diy articles and repair manuals are available for download. With extensive background in engineering the finest in performance software unitronic developed an intake system that maximizes performance while maintaining precise maf scaling as a result of its sensitivity on this platform. The mazda 6 model has either a four cylinder or a v6 engine.
View and download audi 100 1991 repair manual online. Vag links volkswagen or vw ag links pronounced v a guh is a comprehensive repository of vw and audi automotive related links. Workshop and repair manuals service owners manual.
If you dont want to spend time looking through our catalog of workshop manuals or simply cant find the manual you are looking for then simply hit the quick buy button checkout and well send you a link to download your desired workshop manual in a matter of minutes. Direkt schalt getriebe commonly abbreviated to dsg is an electronically controlled dual clutch multiple shaft gearbox in a transaxle design with automatic clutch operation and with fully automatic or semi manual gear selection. Up to 75 off factory audi service manuals.
Wiring diagrams spare parts catalogue fault codes free download.

Parts Com Audi A5 Quattro Oem Parts Diagram

Audi A6 Parts Diagram Online Wiring Diagram

Audi Oem 08 17 A5 Quattro Front Suspension Knuckle Lower Bolt

Parts Com Audi Adapter Partnumber 8t0898821

Audi Workshop Manuals A4 Mk3 Heating Ventilation Air
Protection Grill For Intercooling Radiator For S5 Carbriolets Audi

Audi Oem 08 16 A5 Quattro Front Bumper Grille Grill Guide Left

2015 Audi A5 Quattro Parts Genuinevwaudiparts Com
Breaking 2013 Audi A5 Sportback S Line Parts In Dungannon

Audi Tt Parts Diagram Wiring Diagram Progresif

2010 Audi A5 Wiring Diagram Wiring Diagram Z4

Help Identifying Part That Fell Off Car Audiworld Forums

Audi A5 Pdf Workshop Service And Repair Manuals Wiring Diagrams

Lower Suspention Control Arms Audi A5 Forum Audi S5 Forum

2016 Audi Audi A5 S5 Coupe Sportback Argentina Market Body Rear Lid

Audi Oem A5 Quattro Front Bumper Grille Grill Outer Grille Left
![]()
Parts And Diagrams For Audi On The App Store

Parts Com Audi Gasket Partnumber 06j103147

2010 Audi A5 Wiring Diagram Wiring Diagram Z1
![]()
2008 Audi A6 Engine Bay Diagram Schematic Wiring Diagram

2012 Audi S5 Engine Diagram Schematic Wiring Diagram

2010 Audi A5 Wiring Diagram Wiring Diagram Z1

Amazon Com Audi Genuine A4 A3 A5 Tt Interior Sun Visor Hook Clip

Mazda 5 Parts Diagram Wiring Diagrams

Parts List Audi A5 Sportback Sports Line

Audi Oem 10 17 A5 Quattro Engine Parts Tube 06j115610l 76 99

Audi Oem 10 17 A5 Quattro Engine Parts Check Valve 06h103156 Ebay

Oster A5 Parts Diagram Clipper Diagrams Schematics Oster A5

Mopar Direct Parts Dodge Chrysler Jeep Ram Wholesale Retail Parts

2008 2014 Audi A5 Parts Workshop Service Repair Manual

Amazon Com Audi Genuine A4 A3 A5 Tt Interior Sun Visor Hook Clip

1999 Audi A6 Engine Diagram Library Wiring Diagram

2012 Audi S5 Engine Diagram Wiring Library Diagram Mega

Parts Com Audi Tail Light Partnumber 8t0945096j

2015 Audi A5 Parts Audi Oakland

2010 Audi A5 Parts Genuinevwaudiparts Com

Transaxle Parts For 2013 Audi A5 Quattro Oem Audi Parts

Audi A5 Tie Rod End Driver Side Offside 50347102nk B M

Audi A5 2008 2014 Hatchback 3m 3d Interior Dashboard Trim Kit Dash

Case Study A5 S5 Audi Cabriolet Top Issue B11a0

2010 Audi Tt Wiring Diagram Wiring Diagram Z4

1999 Audi A8 Parts Diagram Jim Wiring Diagram Z1

2013 Audi A5 Parts Audi Oakland

Audi A5 Fuse Box 2016 Sportback Location Trunk Seat Spare Parts Free
2015 Audi A5 Quattro Premium 4 Cyl 2 0 L Flex Water Pump Parts Listing

2008 Audi A4 Parts Diagram Library Wiring Diagram
2009 Audi A5 Coupe Parts Diagrams Best Place To Find Wiring And

Rochester Audi Fresh 6 Inspirational Audi Rochester Hills Most

New Audi A5 Cabriolet 2017 Official Pictures Auto Express
2019 Audi A5 Sportback Features Specs Audi Usa

Audi Audi A5 S5 Cabriolet Europe 2018 Accessors 01110 Catcar Info

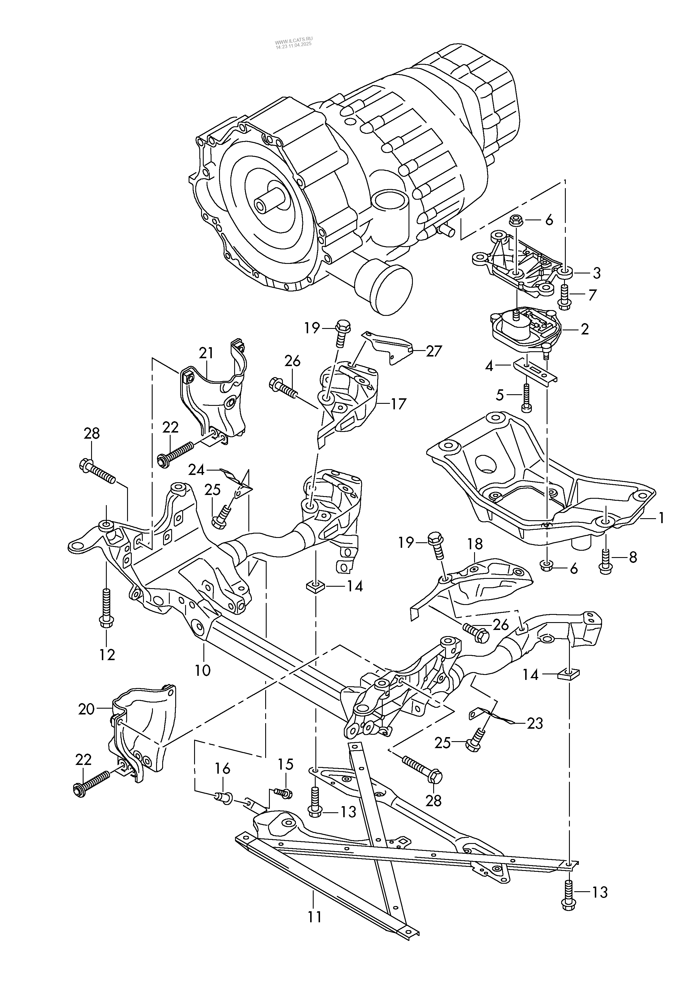
Support Frame Transmission Securing Parts For 6 Speed Manual

2013 Audi A5 Quattro Parts Circle Audi Parts Accessory Estore

Ss Lt Audi A5 Zapchasti I Aksessuary Pardodu Bamperi Un Parsegu

Audi A4 Wiring Diagram 1996 Wiring Library Diagram Z2

8 2011 Audi A4 Parts Diagram Scheme Racing4mnd Org

Beautiful Audi A4 Parts Diagram And Parts Diagram Awesome Cars And S

Audi A5 Wiring Diagram Bestharleylinks Info

Go Parts Oe Replacement For 2008 2017 Audi A5 Quattro Front Disc

Seat Salsa Coupe Could They Make A 40 000 Audi A5 Copy
Audi A5 Fuse Diagram Wiring Library

Audi Parts Diagram And Engine Diagram 1 Co Co Parts For Make

2013 Audi A5 Quattro Parts Audi Marietta

Audi Tt Diagram Operating Instructions Tfreview

Audi Rs5 Fuse Box Index Listing Of Wiring Diagrams

Podrobnee Obratnaya Svyaz Voprosy O Dlya Audi A5 Sline S5 Coupe 2012

Audi A5 Fuse Box 2016 Sportback Location Trunk Seat Spare Parts Free

Genuine Primed Bumper Audi A5 S5 Cabriolet Coupe Sportback

Audi A3 Engine Diagram Wiring Diagram Progresif

2011 Audi A4 Audio Wiring Wiring Library Diagram Mega

Audi A5 S5 Rs5 8t 8f B8 07 16 Kit 2 Pieces Pfr3 737 73

Audi Audi A5 S5 Coupe Sportback Argentina 2017 Engine 14525

Audi Car Parts Oe Online Catalogue For Original Autoparts

Diagram Audi A5 Fuse Box Diagram Free Electrical Wiring Diagram
2014 Audi A5 Quattro Cabriolet 4 Cyl 2 0 L Flex Steering Wheel

Audi A5 Workshop Repair Manual

Vw Jetta 2 0 Engine Diagram Wiring Symbols Relay Diagrams For For

Used Audi Q5 2018 Parts From 8287yl Benzeen Auto Parts

Mercedes Benz Engine Parts Diagram Engine Spare Parts List C Sec

Display Unit For 2014 Audi A5 Quattro 8t0057603g Safely Place Your

Input Shaft Gears And Shafts For 6 Speed Manual Gearbox Audi A5 S5

Audi A5 Fuse Box Diagram Wiring Library

Audi A5 Sportback 2017 Harakteristiki Cena

Audi Q5 Parts Diagram Wonderfully Audi Oem 08 12 R8 Radiator B

Audi Jhm C5 Allroad 4 2l 0a3 6 Speed Transmission Swap Parts List

Komplekt Tormoznyh Kolodok Diskovyj Tormoz 224796 Audi A5 S5 Coupe
Auto Parts For Audi A5 Online Store Accessories

Powerflex Rear Subframe Front Bush Insert Kit For Audi A5 8t Car
![]()
Car Parts For Audi Diagrams App Price Drops

2013 Audi A5 Parts Auto Electrical Wiring Diagram

Lobovoe Steklo Audi A5 Sekurit Gs 1213 D13 X Kupit V Magazine

New Genuine Audi A4 08 16 A5 08 16 Front Bumper Crash Reinforcement

2008 Chevy Express Parts Diagram Wiring Schematic Diagram

Tormoznye Diski Nk Na Audi A5 Audi A5 B8 B8 1 8 2 0 2 7 3 0

Audi A4 Parts Diagram 2001 Audi S4 Parts Diagram Wiring Data

Audi Oem 10 17 A5 Quattro Engine Parts Front Cover Gasket 06h103483c


0 Response to "Audi A5 Parts Diagram"
Post a Comment